详细解读“禁止入境美国”的白宫行政令(附:各个国家针对此次疫情的入境限制)
白宫签署限制入境行政命令
美国白宫因为世界卫生组织宣告此次新冠状病毒肺炎为国际公共卫生紧急事件,宣布提高针对中国的旅行警告到第4级(请勿前往中国)。
同时,总统特朗普在上周五也宣告美国进入公共卫生紧急状态,并宣告对可能会对美国产生威胁的人颁下入境禁令,自2月2日起生效。

下面为您详细解读:
过去14天内只去过港澳台三地,是否受禁令影响?
该禁令只限制中国大陆(内地),对于过去14天内只去过香港,澳门或者台湾的人士不限制。
入境需满足哪些条件?
-
你是美国公民
-
你是美国永久居民(不包括持有移民签证,但是没有在美国落地获得绿卡的人)
-
你是美国公民或永久居民的配偶
-
你是21岁以下美国公民或永久居民的法定监护人
-
你是21岁以下美国公民或永久居民的兄弟姐妹,且都未婚
-
你是美国公民或永久居民的子女、被监护人或被领养人
-
美国联邦政府邀请的人
-
航空公司员工或海员,来美国执行运输任务
-
特定外交或北约签证持有者
-
疾病预防控制中心 (CDC) 认为入境不会造成威胁的人
-
总检察长建议,国务院和国土安全部同意的,来美国协助执法机构的人
在其他国家呆满14天能否入境?
如果你没有任何豁免的话,也可以在其他国家呆满14天后再回到美国。但是考虑到允许到过中国的人士入境的国家正在逐渐减少,所以这条路也会越来越困难。
同时,港盛移民专家也建议避免出行,一方面减少前往机场车站等人群聚集区域的机会,一方面避免在美国海关被卡造成两难。如有紧急情况必须赴美,在离开中国大陆14天后并且无相应症状的情况下保证第三国的出入境章日期非常明确,也有可能需要准备齐机票酒店行程单。另外,尽管资料备齐了,海关移民官也有权利拒绝入境。
禁令何时取消?
驻内地的所有美国签证业务均自2月3日起暂停,恢复时间待定。2月3日这一周的预约已经被取消。
至于何时取消,需要美国总统进行颁布。而卫生部和公共服务部每15天就会根据疫情向美国总统建议是否继续,修改或者终止该命令。因此,我们会在15天后继续为您关注事态发展
禁令生效后,持有美国签证的人士能否前往美国?
只要离开中国大陆14天,依然可以凭借有效的美国签证赴美国。你可以呆在香港,澳门等任何允许你呆满14天的地方。之后凭借登机牌和中国大陆的出境记录就可以前往美国。注意千万不要对美国边检CBP撒谎,这点上撒谎惩罚很可能是终身禁止进入美国。但还是上面港盛专家建议的那样,非紧急情况不建议前往美国。
中美之间会全面断航吗?
目前还有多少航班?
随着美方航司全面断航,中国大陆航司只有旧金山SFO,洛杉矶LAX,西雅图SEA,亚特兰大ATL,纽约JFK,檀香山HNL,芝加哥ORD等七个航点。
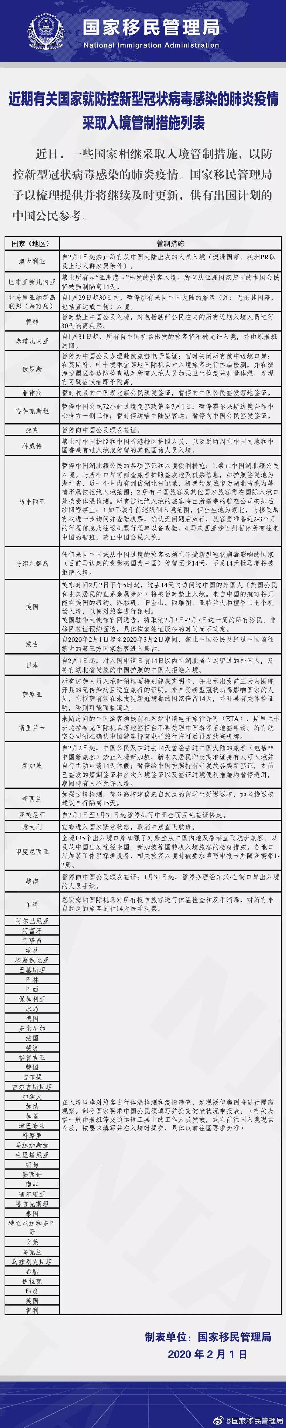
各个国家针对新型冠状病毒的入境限制汇总如下
*文章部分转载自美卡指南及国家移民管理局
由于禁令和事态不断变化,如有错误或更新,欢迎大家指正
//////////
热门项目解析,海量最新资讯,
带您领略不一样的国度,助您快速移民!
原创文章,转载请注明出处!
-
成功案例Success case
more
港盛移民




